Material Flow

The movement of physical items through the entire value stream.

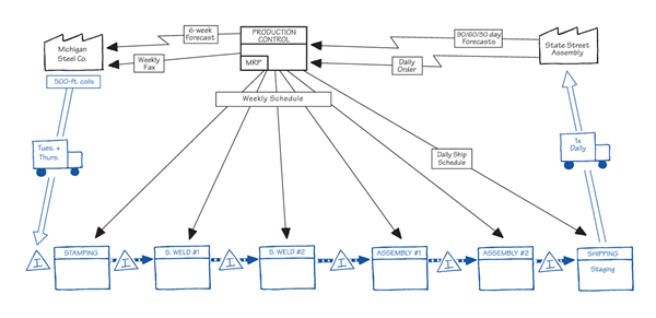
In mass production, products travel to centralized processes in large batches, pushed forward on the instructions of a master scheduling system (see illustration below). In lean production, the process steps for different product families are moved together, whenever possible, into tight process sequence so small amounts of product can flow directly from step to step at the pull of the next downstream process and of the end customer.